Capabilities
Reduce Complexity. Gain Business Value.
INTRODUCTION TO AFFIRMA CAPABILITIES
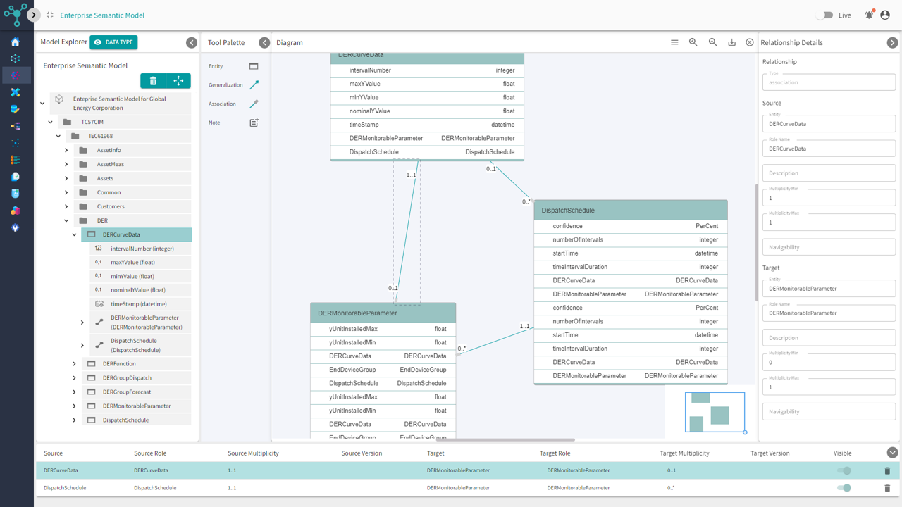
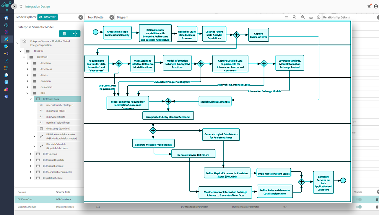
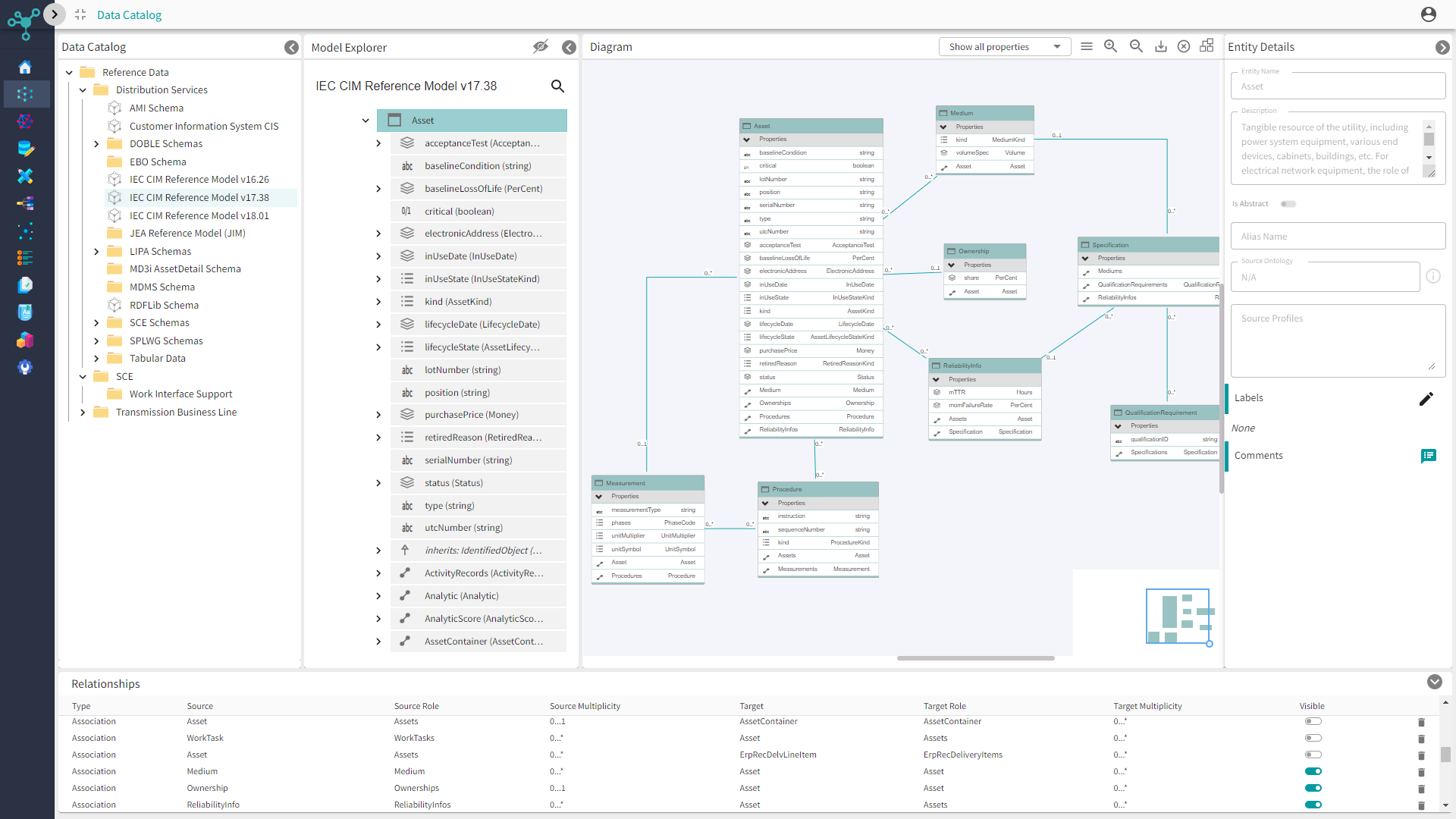
Affirma capabilities are all essential in closing the gap between your data and for sharing of this data with both internal and external consumers. Affirma harmonizes your data for integration and analytics across your data architecture.











